114學年度新生增能課程
新民高中雙語國中部 114年新生增能課程
親愛的家長您好:
感謝家長對於學校辦學的肯定與認同,加入新民高中雙語國中部的行列,為了讓孩子們提早能夠體驗國中課程的學習樂趣,我們於114年3月~6月,辦理一系列的新生增能課程,
有半天的「新生雙語STEAM課程」、
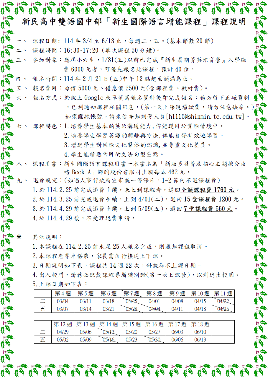
連續22次的「新生國際語言增能課程」、
密集一週40堂的「新生卓越銜接課程」 ,
敬邀家長帶著孩子蒞校體驗。為了讓每位參與的孩子,都能在適切的師生比中快樂學習,各項課程人數皆有限制,名額有限,額滿為止,相關資訊如下:



報名連結為 https://forms.gle/JAeK6xLgoRYkGiDv8
(2/21星期五中午開放登記)
感謝各位家長的踴躍報名~~請後續注意課程開課通知
若有意願參加多種課程,有勞家長重複登入填寫報名資料,以建立報名的時間序依據。