跳到主要內容區
您的瀏覽器不支援JavaScript功能,若網頁功能無法正常使用時,請開啟瀏覽器JavaScript狀態
臺中市私立新民高級中學
漢堡鈕選單
回首頁
網站導覽
認識新民
招生資訊
行政單位
董事會
校長室
教務處
學務處
實習輔導處
進修部
總務處
輔導處
人事室
會計室
教學資源中心處
外語中心處
雙語國中部
教學單位
文史科
英文科
數學科
自然科
國際貿易科
商業經營科
資料處理科
電子商務科
電腦機械製圖科
資訊科
觀光事業科
應用英語科
應用日語科
表演藝術科
多媒體設計科
廣告設計科
室內設計科
機械科
電機科
電子科
機電科
音樂班
行事曆
加拿大
雙語國中部
:::
學務處
處室簡介
業務職掌
組織成員
處室行事曆
訓育組
彈性學習時間-學校特色活動
學生自治組織
獎助學金
生輔組
生輔通報
學生獎懲規定
教室位置圖
繡字樣式規定
校園性別平等及霸凌申訴專區
服裝儀容檢查規定
防治藥物濫用
學生專車資訊
學生校外賃居與工讀
交通安全宣導
學生宿舍
防竊宣導
反賭反詐騙宣導
學生服裝儀容輔導委員會設置要點
學生在校作息時間實施要點
校園行動載具使用管理規定
寒暑假聯繫函及注意事項
社團組
社團選社
學生社團
服務學習
衛生組
整潔成績專區
衛生組各項章則
考場外借一覽表
法定疾病通報專區
體育組
體適能檢測
溫水游泳池
運動代表隊
焦點連結
文件下載
綜合活動照片
領導力教育
:::
首頁
行政單位
學務處
生輔組
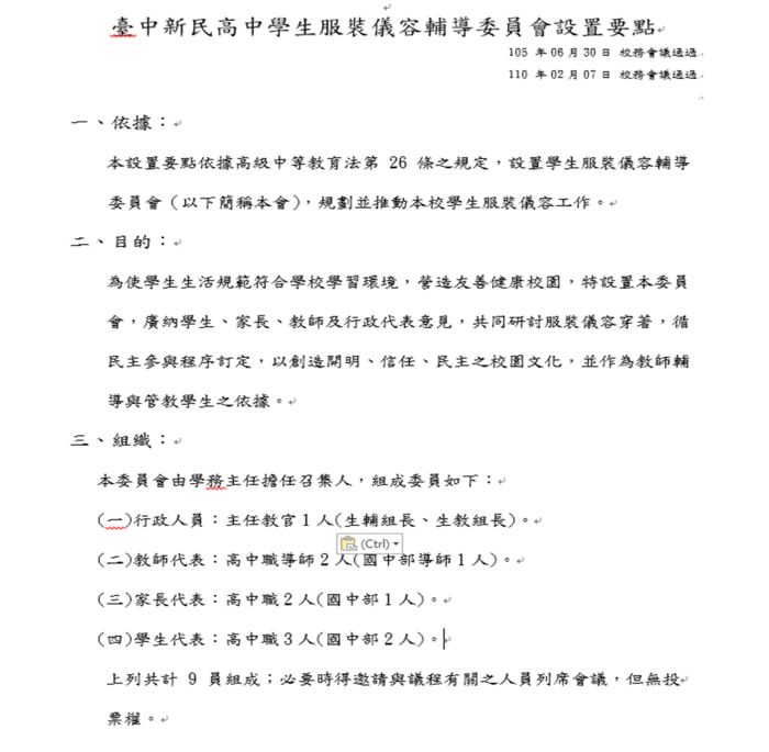
學生服裝儀容輔導委員會設置要點
學生服裝儀容輔導委員會設置要點
學生服裝儀容輔導委員會設置要點
學生服裝儀容輔導委員會設置要點
瀏覽數:
友善列印
分享
登入成功
Close (Esc)
Share
Toggle fullscreen
Zoom in/out
Previous (arrow left)
Next (arrow right)